ok138cn太阳集团古天乐隧道工程有限公司(简称“ok138cn太阳集团古天乐隧道公司”)是甘肃省建设投资(控股)集团总公司的直属经营单位,具有独立法人资格,成立于2011年1月19日,公司注册资本金1亿元。

ok138cn太阳集团古天乐隧道工程有限公司(简称“ok138cn太阳集团古天乐隧道公司”)是甘肃省建设投资(控股)集团总公司的直属经营单位,具有独立法人资格,成立于2011年1月19日,公司注册资本金1亿元。

通知公告

Notice notice

您的当前位置:首页 > 通知公告 > 招标公告

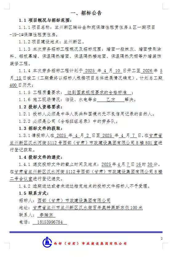
兰州新区瑞岭金和苑保障性租赁住房A区一期项目-19#-1#保障租赁住房-墙面一般抹灰等劳务分包招标公告

来源: 作者: 点击量:2552