ok138cn太阳集团古天乐隧道工程有限公司(简称“ok138cn太阳集团古天乐隧道公司”)是甘肃省建设投资(控股)集团总公司的直属经营单位,具有独立法人资格,成立于2011年1月19日,公司注册资本金1亿元。

ok138cn太阳集团古天乐隧道工程有限公司(简称“ok138cn太阳集团古天乐隧道公司”)是甘肃省建设投资(控股)集团总公司的直属经营单位,具有独立法人资格,成立于2011年1月19日,公司注册资本金1亿元。

通知公告

Notice notice

您的当前位置:首页 > 通知公告 > 招标公告

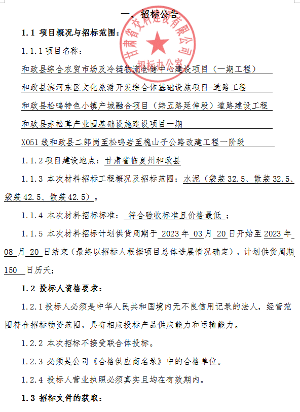
和政县综合农贸市场及冷链物流仓储中心建设项目(一期工程);和政县滨河东区文化旅游开发综合体基础设施项目-道路工程 ;和政县松鸣特色小镇产城融合项目(纬五路延伸段)道路建设工程;和政县赤松茸产业园基础设施建设项目一期;X051线和政县二郎岗至松鸣岩至槐山子公路改建工程一材料招标公告

来源: 作者: 点击量:2552